智能办公系统
信息服务平台
学校主页
首页
招生信息
xk星空体育官方登录网址
招生政策
历年分数
招生计划
艺术类招生
专升本招生
港澳台招生
星空官方体育登录
体育游戏星空
就业信息
视频专栏
厦工文创
xk星空体育app
实践创作基地
返回列表
收藏+
打印+
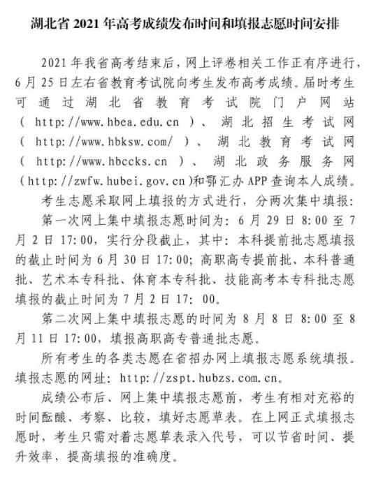
湖北:2021年高考成绩发布时间和填报志愿时间安排
作者:
佚名
来源:
湖北招生信息网
更新时间:
2021/06/11 19:33:45
浏览次数:
2131
次
xk星空体育官方登录网址
招生政策
历年录取分数查询
招生计划表下载
xk星空体育
友情链接
/ liNK
福建省教育厅
福建省教育考试院
阳光高考信息平台
福建高考网
星空体育app安装
星空体育app官方版
星空体育app手机版
星空体育app官方版下载安装
人工智能学院
外国语学院
星空体育官方平台下载